今天你摸鱼了嘛
对于一个摸鱼小达人来说,最难的一步就是写渗透测试报告,特别是批量找了一堆洞,几十份报告。高度水流线工作,炸裂的暗无天日。
关于工具的使用
![图片[1]-摸鱼神器-批量编写渗透测试报告-海底天上月](https://nc0.cdn.zkaq.cn/md/10224/91bf430acc74a0b89623cf02c1bb07b4_22195.png)
分为
- 简报.txt
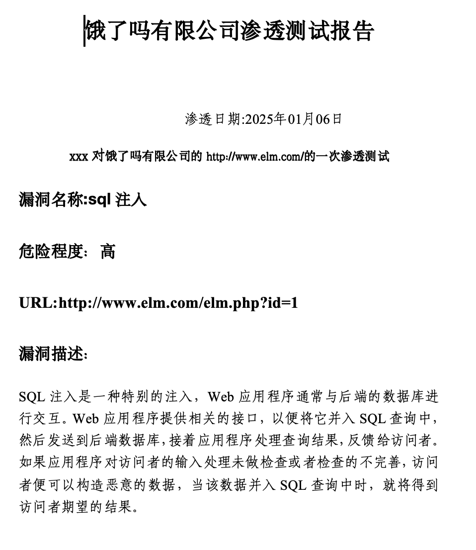
就是简单的报告啦
![图片[2]-摸鱼神器-批量编写渗透测试报告-海底天上月](https://nc0.cdn.zkaq.cn/md/10224/113b5c683c3208e36c69454fb53b6558_12241.png)
由系统名称:、漏洞名称:、url:、过程结合的简报,除了过程随你写不写,其他三者不可缺少哦亲
- 模版666.docx
就是你的渗透测试报告的内容啦亲
存在以下占位符:
{year}{month}{day} - 不必多说了
{company} - 公司名称(我的系统名称就是公司名称哦亲)
{url_company} - 域名啦
{url} - url
{loophole} - 漏洞啦就是
{dangerous} - 高中低危
{loophole_described} - 漏洞描述
> - 漏洞截图证明
{recommendations} - 修复建议
- 输出报告
就是输出你的渗透测试报告的目录 - config.json
就是漏洞描述 *添加漏洞描述以小写字母为主哈亲,要不就是你简报的漏洞要一致*不够自行添加哦
![图片[3]-摸鱼神器-批量编写渗透测试报告-海底天上月](https://nc0.cdn.zkaq.cn/md/10224/80f325a2fe85fe6acfbf776ed4aa4d10_77852.png)
- photo
就是插入截图的目录啦
-
- 照片名称以公司名称为主
多张图片就是公司名称[1-99].(jpg,jpeg,png,gif,bmp)
- 照片名称以公司名称为主
- womthing.py
就是运行的脚本咯
![图片[4]-摸鱼神器-批量编写渗透测试报告-海底天上月](https://nc0.cdn.zkaq.cn/md/10224/5e3d80dc5d56f7553553de7af1348a63_45815.png)
注意哈注意哈
{url_company}占位符是在{url}的基础上获取的,也就是域名是从url中截断的,所以填写url:后面的值要加http://或者https://
大家也可以再次基础上去丰富添加,我的渗透测试报告就是由这些组成哈
其他的没了
举个栗子:
简报.docx![图片[5]-摸鱼神器-批量编写渗透测试报告-海底天上月](https://nc0.cdn.zkaq.cn/md/10224/599ffb500980274b5e9aecece8e47778_85880.png)
模版666.docx
![图片[6]-摸鱼神器-批量编写渗透测试报告-海底天上月](https://nc0.cdn.zkaq.cn/md/10224/17e8f507175a2105b03f866ca958b1d7_76620.png)
输出结果
![图片[7]-摸鱼神器-批量编写渗透测试报告-海底天上月](https://nc0.cdn.zkaq.cn/md/10224/3bc6b2a48df685bbbb197d7f09584a58_96811.png)
![图片[8]-摸鱼神器-批量编写渗透测试报告-海底天上月](https://nc0.cdn.zkaq.cn/md/10224/54183771099a8ea677e27cc7d71e0d81_57512.png)
下载地址:
© 版权声明
THE END











暂无评论内容